GameServer Creation, Allocation and Shutdown Lifecycle

Common patterns and lifecycles of GameServer creation and integration with the SDK, when being started and match made.

Matchmaker requests a GameServer from a Fleet

This is the preferred workflow for a GameServer, in which an external matchmaker requests an allocation from one or more Fleets using a GameServerAllocation:

Allocated Lifecycle Sequence Diagram

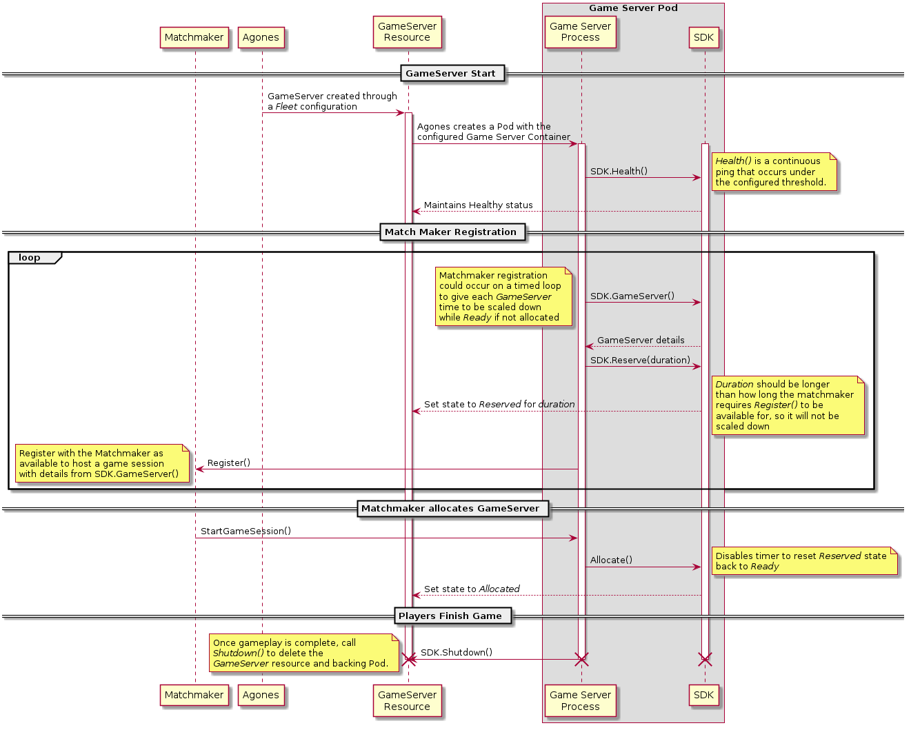
Matchmaker requires game server process registration

Scenarios in which a Matchmaker requires a game server process to register themselves with the matchmaker, and the matchmaker decides which GameServer players are sent to, this flow is common:

Reserved Lifecycle Sequence Diagram

Next Steps:

  • Read the various references, including the GameServer and Fleet reference materials.
  • Review the specifics of Health Checking.
  • See all the commands the Client SDK provides - we only show a few here!
  • If you aren’t familiar with the term Pod, this should provide a reference.